Choosing a quantity type for your analysis on OpenPrescribing Hospitals
- Posted:
- Written by:
- Categories:
This article is part of a series: OpenPrescribing Hospitals: Analyse
- Custom analyses on OpenPrescribing Hospitals
- OpenPrescribing Hospitals: analysing medicines usage at different organisational levels
- OpenPrescribing Hospitals: numbers please!
- Choosing a quantity type for your analysis on OpenPrescribing Hospitals
- OpenPrescribing Hospitals: multi-product analyses
In our blog series, Measuring Quantity, we explained the different ways the quantity of medicines issued in hospitals can be measured. Running custom analyses on OpenPrescribing Hospitals requires selecting the most appropriate quantity type for the products being analysed. To make this easier, we dynamically recommend the quantity type based on the products you choose to analyse — here’s how.
What quantity types are available?
As a reminder, these are the quantity types we use on OpenPrescribing Hospitals:
| Quantity type | Description |
| SCMD quantity | The raw quantity as reported in the SCMD. Every product has an SCMD quantity, so this is a reliable way to look at the issuing of single products. However, it uses a wide range of units of measure (such as tablets, sachets and millilitres) which limits its use for comparing multiple products. |
| Unit dose quantity | A unit dose is a single measured quantity of a medicine, packaged and ready for administration to a patient in a single unit. Unit doses are only defined for products with a discrete dose form in the dm+d, not those with continuous (e.g. liquids) or Not applicable (e.g. catheters) dose forms. Therefore, unit dose quantity can only be calculated for a subset of products. |
| Ingredient quantity | The amount of the active ingredients within a product. Ingredient quantity is calculated for any specified ingredient within a product where the unit of measurement for the ingredient is compatible with the reported SCMD quantity. |
| Defined Daily Dose quantity | A Defined Daily Dose (DDD) is a standardised unit of drug utilisation that allows comparison of drug use between different countries, regions and healthcare settings. DDDs are only calculated for products which have been mapped to an Anatomical Therapeutic Classification (ATC) code and which have a compatible unit of measure with the specified DDD for that ATC code. |
Picking a quantity type
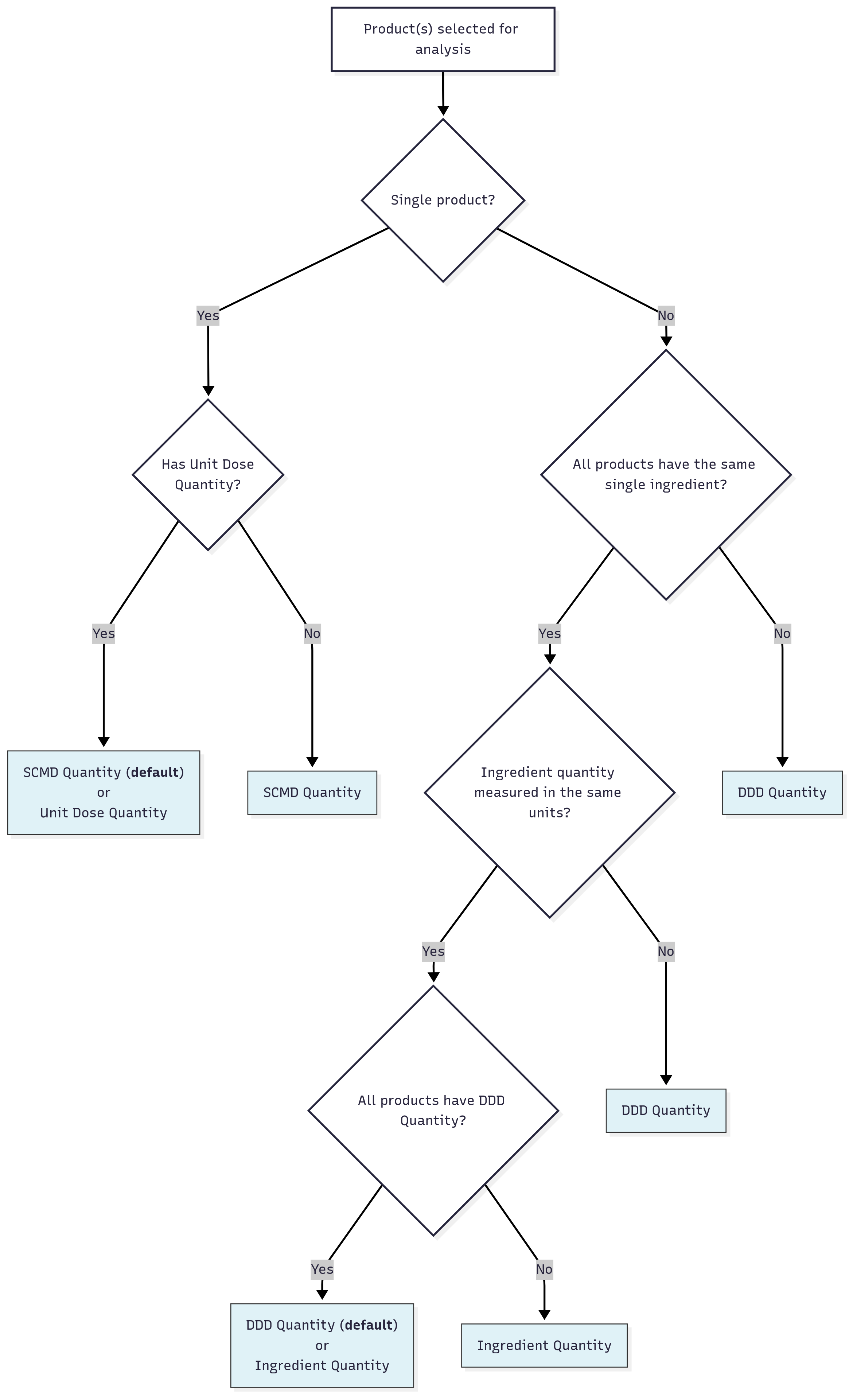
The most appropriate quantity type to use for an analysis depends on the features of the products selected. Below is a flowchart showing how we pick recommended quantity types for the Analyse feature. This is designed to improve the likelihood that the quantities being compared are clinically meaningful and that quantity data is available for the greatest number of the selected products.

We think this works well for the majority of analyses, but we also allow manual selection of the quantity type when specifying an analysis. If you come across any cases where you think the choice isn’t appropriate, let us know!